【新生儿出生一件事】由西安市卫生健康委员会牵头,由市医疗保障局、市人社局、市公安局联办,为全省各级具有助产资质的医疗机构出生的新生儿提供多项目办理,同时为符合省内落户、参保登记等政策的婚生新生儿 。提供户口登记、城乡居民基本医疗保险参保登记、社会保障卡申领服务的一次集成办理、多证联发 。
一、办理项目
(1)预防接种证办理
(2)出生医学证明签发
(3)户口登记(对新出生婴儿办理出生登记)
(4)新生儿城乡居民参保登记(基本医疗保险)
(5)社会保障卡申领
二、办理对象
在陕西省助产医疗机构出生6个月内的婴儿
三、办理条件
(1)在陕西省助产机构内出生的 6 个月内婴儿
(2)婴儿父母一方或双方具有陕西省户籍婴儿
(3)随父或母落户陕西省
(4)符合城乡居民基本医疗保险政策且在陕西省参保
四、所需材料
(1)陕西省新生儿出生“一件事一次办”办理登记表(自备)
(2)父母《居民身份证》
(3)居民户口簿或集体户口卡
(4)结婚证
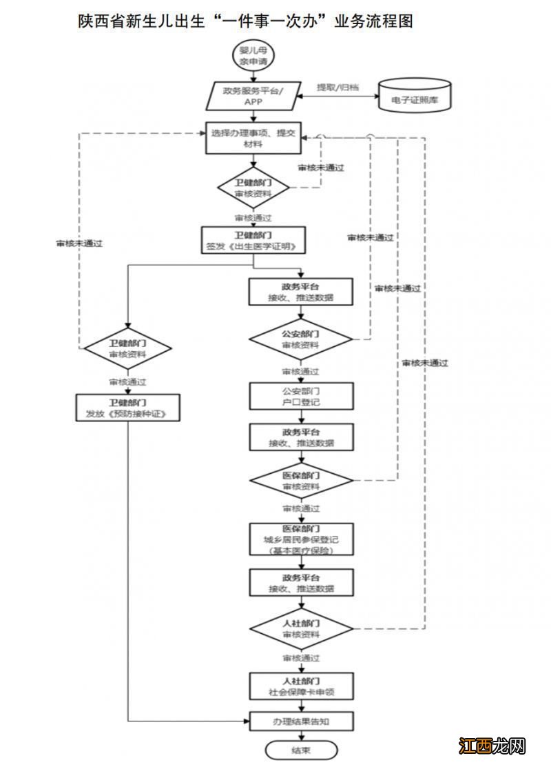
五、办理流程

文章插图
六、办理结果
户口簿,《中华人民共和国社会保障卡》,《出生医学证明》
七、办理时间
星期一至星期五上午09:00至12:00,下午13:00至17:00(法定节假日除外)
【西安新生儿出生登记高效办理攻略 西安新生儿出生证明办理期限】八、办理地址
陕西省西安市未央区张家堡街道 凤城八路189号西安市政务服务中心(东厅 正在装修改造)(办理窗口:一件事窗口)
相关经验推荐
- 西安电动自行车不挂牌有啥影响吗 西安电动自行车不挂牌有啥影响
- 洛阳新生儿医保如何办理异地就医 洛阳新生儿医保如何办理
- 河北承德办理准生证需要什么材料 承德出生登记的材料有哪些?
- 保定新生儿患者怎么用医保报销 保定新生儿医保报销政策
- 4月12号出生的是什么星座 4月12日出生是什么星座
- 温州新生儿医保如何办理 温州新生儿医保如何办理流程
- 西安现在牛肉多少钱一斤 现在牛肉多少钱一斤
- 萍乡出生证明丢了怎么补办 出生证明弄丢怎么办
- 连云港市新生儿医保卡怎么办理 连云港新生儿医保如何办理?
- 大理州出生医学证明怎么办?
